3月17日,中国政府网发布《国务院关于同意在深圳市暂时调整实施有关行政法规规定的批复》,同意自即日起至2025年12月31日,在深圳市暂时调整实施《中华人民共和国海关事务担保条例》、《中华人民共和国进出口关税条例》、《中华人民共和国船舶登记条例》、《地质灾害防治条例》的有关规定,同时要求有关部门、广东省和深圳市人民政府要根据上述调整,及时对本部门、本省(市)制定的有关规章和行政规范性文件作相应调整,建立与深圳建设中国特色社会主义先行示范区综合改革试点工作相适应的管理制度。以下为全文:
国务院关于同意在深圳市暂时调整实施
有关行政法规规定的批复
国函〔2022〕15号
广东省人民政府,国家发展改革委、司法部:
你们关于在深圳市暂时调整实施有关行政法规规定的请示收悉。现批复如下:
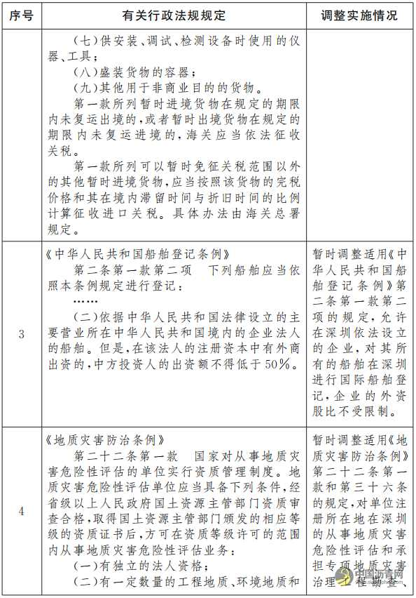
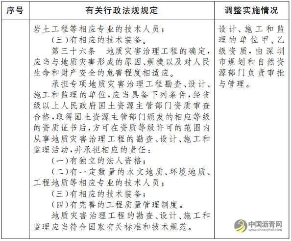
一、按照《深圳建设中国特色社会主义先行示范区综合改革试点实施方案(2020—2025年)》,同意自即日起至2025年12月31日,在深圳市暂时调整实施《中华人民共和国海关事务担保条例》、《中华人民共和国进出口关税条例》、《中华人民共和国船舶登记条例》、《地质灾害防治条例》的有关规定(目录附后)。
二、国务院有关部门、广东省和深圳市人民政府要根据上述调整,及时对本部门、本省(市)制定的有关规章和行政规范性文件作相应调整,建立与深圳建设中国特色社会主义先行示范区综合改革试点工作相适应的管理制度。
三、国务院将根据深圳建设中国特色社会主义先行示范区综合改革试点的情况,适时对本批复的内容进行调整。
附件:国务院决定在深圳市暂时调整实施的有关行政法规规定目录
国务院
2022年2月22日
附件
国务院决定在深圳市暂时调整实施的
有关行政法规规定目录
手机端
微信扫描上方二维码
登录
注册
首页
找拌站
买热料
查行情
看资讯
询产品
访企业
看供需
0 收藏